
©︎ ZHAO Yilong
中国・重慶市の旧印刷工場跡地に位置する〈The Cave Bar〉は、第二次世界大戦期に掘削された歴史的な旧防空壕を改修したバーです。
重慶特有の「防空文化」を現代的な空間へと昇華させたプロジェクトであり、中国の設計事務所 Qing Studioが設計しました。
注目ポイント
- 防空壕の活用が進む重慶市(市中心部の民間防空施設の活用率91%超)
- 分断された小さな防空壕を架け橋つなぐ半円形のバーカウンター
- 新旧の形態を接続する「1/4球体」の幾何学
(以下、Qing Studioから提供されたプレスキットのテキストの抄訳)

©︎ ZHAO Yilong

©︎ ZHAO Yilong
重慶は防空壕だらけの街である。火鍋と防空壕が融合すれば、重慶最大の特色が生まれる。映画「火鍋英雄」が描いた「防空壕火鍋」のスペクタクルな食空間は、この街のユニークな文化を象徴している。

©︎ ZHAO Yilong
抗日戦争中、重慶の軍民は世界最大規模の防空工事網を掘削し、その面積は150万m²以上に及んだ。防空司令部の統計資料によると、1937年当時の重慶には54か所の防空施設および避難所があり、その収容人数は7,208人であった。これは当時の重慶の登録人口のわずか1%に過ぎない。
しかし1938年以降、日本軍が本格的に重慶市街地を爆撃するようになると、政府は防空施設の建設を加速させた。1942年までに重慶の防空壕数は1,603カ所に達し、1km²あたり平均17カ所の防空壕が整備され、全市民を収容可能となったのである。

©︎ ZHAO Yilong

©︎ ZHAO Yilong
今日、山の多い地形と防空壕は残っているが、戦いはとうに終わっている。
重慶特有の「防空文化」は、次第に人々の生活へと溶け込んでいった。エアコンのない時代、年間を通じておよそ14℃〜20℃程度に保たれる涼しい防空壕は、市民にとって避暑と憩いの聖域であった。その後、ロックを愛する若者たちが楽器を持ち込んで集うようになり、21世紀に入ると市政府は地下鉄建設時に旧防空システムを最大限に活用し、さらなる多様な公共機能の導入を推進した。
こうして防空壕は、地下ショッピングモールや火鍋店、博物館へと生まれ変わり、小規模なものは金物店、食堂、地域の涼みスポットへと変貌を遂げた。2019年までに、重慶市中心部の民間防空施設の活用率は91%に達している。

Layout of Air-raid Shelters in Chongqing’s Main Urban Area

Case Study on the Conversion of Air-raid Shelters in Chongqing’s Main Urban Area
本プロジェクトは、重慶第一印刷工場の旧防空壕を改装したバーである。
重慶には、旧工場エリアから生まれ変わったクリエイティブパークが2つ存在する。枇杷山の「第一印刷工場」と、峨陵山の「第二印刷工場」である。この姉妹工場は1930年代に建設されたが、紙幣を印刷していた第二工場とは異なり、第一工場には埃をかぶった古い書物のような趣がある。ここはかつては四川省東部全域の教科書や定期刊行物の出版を担っていた場所である。

©︎ ZHAO Yilong
工場は枇杷山裏通りの奥に位置している。工場区域にある8棟の建物は、山に沿って配置された3つの中庭と一体となっている。
最初にあらわれる最も大きな庭は、駐車場として利用されている。周囲を囲む多層構造の古い工場棟には、さまざまな独立系アートスタジオが入居している。斑模様の赤レンガ壁は眩いガラスと黒鋼で装飾されており、厳かな革命スローガンとトレンディな落書きや看板が共存する、典型的なリノベーションプロジェクトの雰囲気を漂わせている。

©︎ ZHAO Yilong
山道に沿ってさらに進むと、2棟の古い職員宿舎に囲まれた2番目の狭い中庭が現れる。これらの宿舎は「山鬼(Mountain Ghost)」と名付けられた豪華なリバービューホテルへと生まれ変わっており、建物自身の歴史的アイデンティティに対するノスタルジアはほとんど感じられない。このホテルは、やや荒廃した古い街区の中で、その優れた美観を誇らしげに披露している。
このホテルの北側こそが、本プロジェクトの敷地である。古い職員宿舎、防空壕、そして四川の軍人スターであった郭暁奇(Guo Xunqi)の旧居に囲まれた「3つ目の中庭」であり、ここは「山鬼ホテル」の裏庭として再開発された。

©︎ ZHAO Yilong

©︎ ZHAO Yilong
庭の東側には、1934年に建造された文化財保護建築である郭暁奇の旧居が位置している。南側の旧職員宿舎1階は「山鬼ホテル」のレストランに改装されており、ここが裏庭へのメインエントランスとなっている。北側には3つの小さな防空壕があるが、最東端の壕は郭暁奇の旧宅によって塞がれている。そして中庭の中央には古いガジュマルが聳え立ち、その巨大な樹冠が中庭全体を覆い尽くしている。
これほど狭い敷地でありながら、中央を巨大な樹木と池が占めている状況下において、庭で最も特徴的な要素を最大限に活用するためにも、バーを庭の北端に配置することがほぼ唯一の選択肢であった。

©︎ ZHAO Yilong
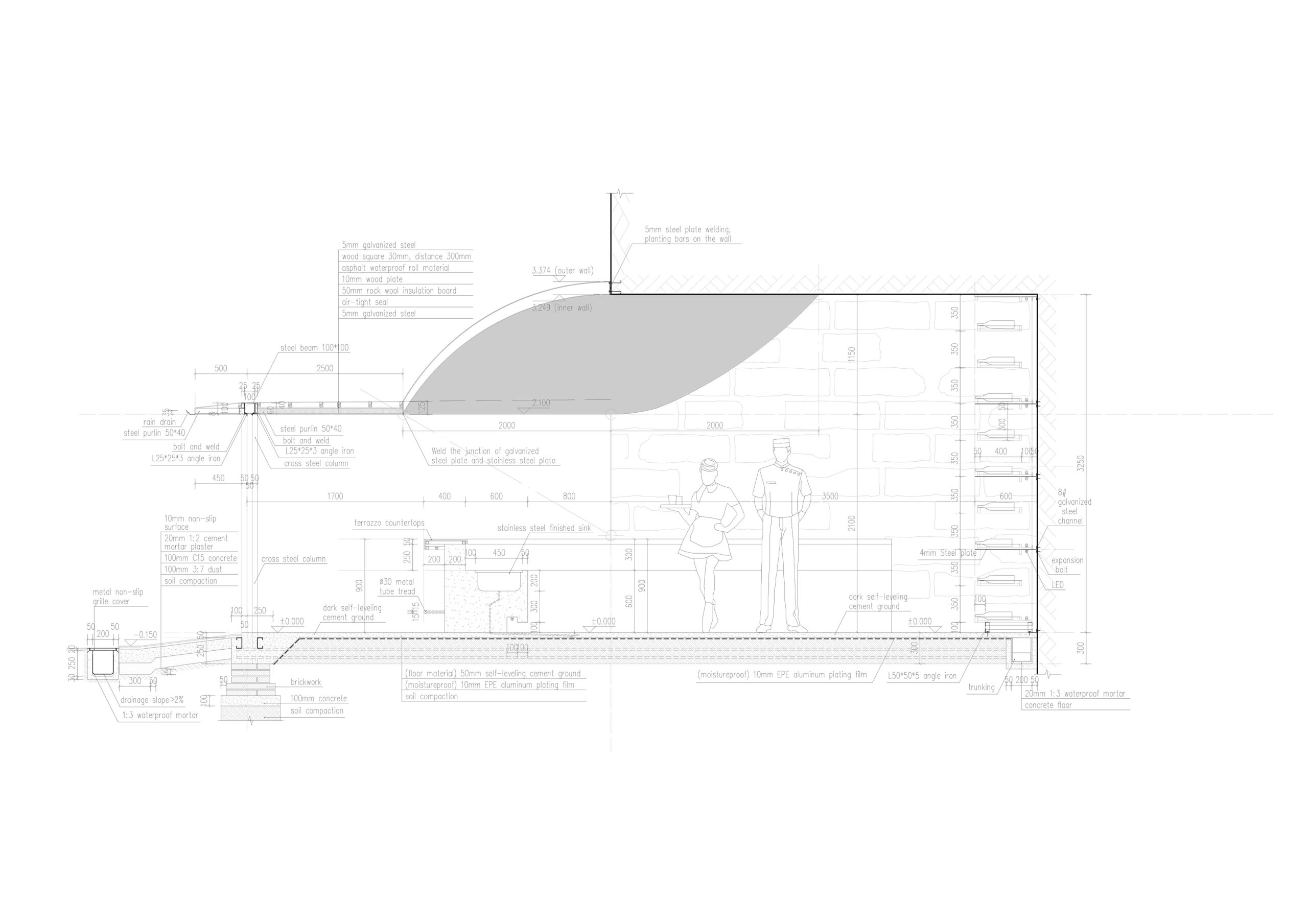
3つの防空壕は内部で互いにつながっておらず、それぞれの床面積は約4m×4m、アーチの高さは地面からわずか2.1mしかない。この空間をどのように展開し、バーに適した場所へと作り変えるかが設計の最大の焦点となった。
まず、3つの防空壕をつなぐために幅2.5mの玄関ポーチを追加したが、これでは平面計画が「廊下でつながった一連の個室」のような構成になってしまう。この状態を解消するため、半円形のバーカウンターを用いて2つの防空壕を「架け橋」のように空間的につないだ。これにより、バーの平面が古い石壁を中心とした放射状の空間となり、全体の統一感が強化された。
ただし、この配置では作業スペースが狭くなるため、ワインラックを通常のようにバーカウンターの後方に配置することができない。そこで、ワインラックは防空壕の最奥部に設置し、バーの背景壁を形成する役割を担うこととなった。

©︎ ZHAO Yilong

©︎ ZHAO Yilong
防空壕のアーチ状の屋根と、新築した玄関ポーチの平屋根を接続するため、ポーチのアーチ基部で高さを調整し、「1/4球体」の形状を用いて壁面を接続した。これにより、外部形態においても内部空間においても、古い部分と新しい部分の自然な移行を実現している。
主梁には100mm×100mmのC形鋼を採用し、その他の梁や柱はすべて50mm×40mmの角鋼管(柱は5本の鋼管を溶接したクロス柱)で統一した。これらは、近隣の建材市場で入手可能な最小規格の構造材である。屋根と屋根の底部は共に厚さ5mmの亜鉛メッキ鋼板を使用している。

©︎ ZHAO Yilong
外部の排水溝は外側へ傾斜させることで、軒高をわずか35mmに抑え込んだ。また、折れ戸のレールはC形主梁の内部に隠蔽されており、屋内と屋外の屋根底面の連続性が構造部材によって遮られることがないよう配慮されている。
平屋根とアーチ部を接続する「1/4球体」の形状は室内空間にも再現されているが、内壁の素材は鏡面仕上げのステンレス鋼に置き換えられている。これにより、奥に設置されたワインラックの歪んだ像がステンレス面に再投影され、室内空間の雰囲気をよりいっそう曖昧で幻想的なものへと昇華させている。

©︎ ZHAO Yilong

Construction

Construction

Construction

Construction

Construction

Construction

Construction

Construction

Construction

Site plan

Plan

Elevation

Section
以下、Qing Studioのリリース(英文)です。
Air-Raid Shelter
“Chongqing is a city full of air-raid shelters… When the hot pot is combined with the air-raid shelter, the biggest feature of Chongqing would be created…” The movie “Hot Pot Hero” has portrayed the spectacle-style dining space of “air-raid shelter hot pot”.During the Anti-Japanese War, Chongqing military and civilians excavated the world’s largest air defense engineering network, covering an area of more than 1.5 million square meters. According to the statistical archives of the Air Defense Command, in 1937, there were 54 air defense and shelter facilities in Chongqing, which could accommodate 7208 people, accounting for only 1% of the registered population in Chongqing. Since 1938, Japan officially bombed the urban area of Chongqing, and the National Government has accelerated the construction of air defense works. By 1942, the number of air-raid shelters in Chongqing had reached 1,603, with an average of 178 air-raid shelters per square kilometer, which could accommodate all citizens.
Today, the mountain city and bomb shelters remain, but the fighting is over
Chongqing’s unique “air-raid culture” began to integrate into the people’s life: in the era of no air-conditioning, the 4°C air-raid shelter was sanctuaries for the cool and retreat; then, the rock-and-roll youths also came with musical instruments; entering the 21st century, the city government made full use of the original air-raid system when building rail transit, and then led to the implantation of more public functions. The air-raid shelters were transformed into underground shopping malls, hot pot restaurants, museums… while those small ones have been changed into hardware stores, canteens, community cool spots… By 2019, the utilization rate of civil air defense projects in Chongqing’s main urban area has reached 91%.
Printing factory
This project is a bar transformed from the original air-raid shelter in the 1st Printing factory in Chongqing.Chongqing has two Creative Parks transformed from the old factory area: the 1st printing factory in loquat mountain and the 2nd printing factory in ELing mountain. These sister factorys were built in the 1930s, unlike the 2nd printing factory that print the banknotes. The 1st factory has the temperament of books covered by dust. It once assumed the task of publishing textbooks and periodicals of the whole eastern part of Sichuan.
The factory is located at the end of the Loquat Mountain Back Street. A total of eight buildings in the factory area are combined with three courtyards along the mountain.
The first and largest yard is the parking. The surrounding multi-story old factories have been stationed by various independent art studios. The mottled red brick walls are decorated with dazzling glass and black steel. The solemn revolutionary slogan paired with trendy graffiti and signboards, this is the atmosphere of a typical renovation project.
Along the mountain road, it is the second narrow courtyard enclosed by two old staff quarters. They have been transformed into a gorgeous river view hotel named “Mountain Ghost”, which has not much nostalgia for its own historical identity. “He” proudly displays “his” superior “Face Score” in this slightly dilapidated old block.
The north side of the hotel is the location of the project: the third courtyard enclosed by the old staff quarters, bomb shelter and former residences of the Sichuan military star Guo Xunqi. It has been redeveloped as a backyard of the “Mountain Ghost Hotel”.
Yard
On the east side of the yard is the former residences of the Sichuan military star Guo Xunqi, which is a cultural relic-protected building built in 1934. The first floor of the old staff quarters on the south side has been transformed into the restaurant of the “Mountain Ghost Hotel”, which is also the main entrance to the backyard. The north side is three small air-raid shelters, but the easternmost one was blocked by the former residences of the Guo Xunqi. In the center of the yard is an old banyan tree with a canopy that fills the entire yard.Faced with such a small area, and the center is occupied by a huge tree pond, put the bar at the north end of the yard is almost the only choice, to make full use of the most characteristic elements in the courtyard.
The three air-raid shelters are not connected to each other. Each floor space is about 4m*4m, and the arch is only 2.1m away from the ground. How to develop a space suitable for the bar is the focus of the design.
Firstly, a 2.5-meter-wide front porch was added to connect the three air-raid shelters, but the plan is more like a series of cubicles connected by a corridor. To eliminate this state, we use a semi-circular desk to spatially “bridge” two of the air-raid holes, to make the bar plan become a radioactive space centered on an old stone wall, thus strengthening the overall sense. However, such a layout leads to smaller operation space, so the wine rack cannot be placed behind the bar as usual, but is placed at the end of the bomb shelter to form the background wall of the bar.
1/4 Sphere
In order to connect the vaulted roof to the flat roof of the new front porch, we control the height of the front porch at the arched foot and use a 1/4 sphere to connect the wall, so as to realize the natural transition between the old and new parts in the external form and internal space, respectively.The main beam adopts 100mm100mm C-shaped steel, and the other beams and columns are uniformly made of 50mm40mm square steel pipe (the column is welded by five steel pipes into a cross column), which is the only small scale structural material in the nearby building materials market. The roof and the bottom of the roof are both 5mm thick galvanized steel sheets. The external drainage ditch is tilted outwards to ensure that the height of the cornice is only 35mm. The track of the folding sliding door is hidden in the C-shaped main beam to ensure that the continuity of the indoor and outdoor roof bottom is not interrupted by any member. The spheres that connect the flat roof and the vault are also perfectly presented indoors, but the inner wall material is replaced with mirror stainless steel, It re-projects the distorted image of the wine rack, making the indoor atmosphere more and more blurred and illusory.
Project Information
Leader designer: HU Xing, LIU Changming, YU Kai
Technical design: LIU Changming, LU Baige
Interior design: KOU Zongjie
Design team: XIAO Lei, WANG Zhizheng, GUI Fujian, LIU Chenyang, QIAN Man, CHEN Yumo
Design: Qing Studio
Contact e-mail: contact@studio-qing.com
Design/Completed: Oct. 2019
Location: Yuzhong District, Chongqing
Gross built area: 108m²
Owner: Shangui (chongqing) hotel management co. LTD
Photographer: ZHAO Yilong